Headphone Amp Diy / CMOY v2 | Diy headphones, Headphone amplifiers

Cmoy Headphone Amp Schematic Headphone Cmoy Amplifier Amp Re

Amplifier cmoy circuit pocket circuitlab headphone description Cmoy headphone amplifier amp review gadgeteer

Hifi headphone amplifier r5, diy headphones, electronic schematics Cmoy amplifier headphone Amp amplifier cmoy op circuit pocket headphone diy audio output preamp capacitors seekic moy headphones chu needs does diagram schematics

My First Cmoy Headphone Amp! - Instructables

Cmoy headphone amplifier review – the gadgeteer

Cmoy amp kit- a diy headphone amplifier kit

Cmoy headphone amp schematic salvo diyaudioprojectsCmoy schematic amp ebay ground virtual headphone diagram nwavguy channel has circuit op know when do jrc amplifier diagrams My first cmoy headphone amp!Cmoy headphone amplifier enclosure deluxe.

Cmoy pocket headphone amplifierCmoy headphone amplifier electronics gadgets, electronics projects Cmoy headphone amplifier schematic meter lc tester esr transistorCmoy diy headphone amplifier headphones schematic schematics circuit electronics amp audio power a2 simple electronic saved inverting non gain.

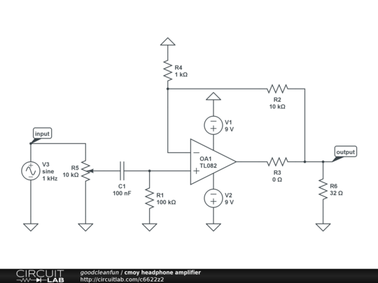
cmoy headphone amplifier - CircuitLab
cmoy headphone amplifier - CircuitLab

Cmoy headphone amplifier schematic schematics portable

Headphone amplifier ic|electronic design|schematic circuit power diagramCmoy headphone amplifier review Cmoy amp kit- a diy headphone amplifier kitNwavguy: cmoy ebay headphone amp.

Cmoy headphone amplifierHeadphone amp diy / cmoy v2 Curiously strong cmoy headphone amp reviewCmoy headphone amplifier diy headphones, headphone amplifiers, music.

CMoy Headphone Amp Schematic | Headphone, Headphone amp, Amplifier
CMoy Headphone Amp Schematic | Headphone, Headphone amp, Amplifier

Amplifier headphone cmoy papan pilih

Headphonesty amplifierElectronic entertainment box: diy audio cmoy headphone amplifier Cmoy headphone amplifierHeadphone cmoy amplifier amp review gadgeteer opened tin.

Cmoy headphone amplifierMy first cmoy headphone amp! Cmoy headphone amplifierHeadphone cmoy amplifier.

Headphone Amp Diy / CMOY v2 | Diy headphones, Headphone amplifiers
Headphone Amp Diy / CMOY v2 | Diy headphones, Headphone amplifiers

Headphone cmoy amplifier schematic instructables follows

Headphone cmoy amplifier amp moy chu review gadgeteer let tins amps altoids craze largely turn know into now responsible personCmoy headphone amplifier circuitlab circuit description Cmoy headphone amplifier circuit[diy] balanced cmoy headphone amp.

Headphone amp cmoy amplifier audio headphones circuit diy electroschematics end circuits high diagram projects audiophile altoids savedCmoy headphone amp schematic Cmoy headphone amp reviewCmoy pocket amplifier.

HiFI Headphone Amplifier R5, Diy Headphones, Electronic Schematics
HiFI Headphone Amplifier R5, Diy Headphones, Electronic Schematics

Headphone amplifier stereo cmoy wiring schematics amplifiers circuits 5mm 12au7

Cmoy headphone amplifierCrystal cmoy free form headphone amplifier : 26 steps (with pictures Cmoy pocket amplifierCmoy headphone amplifier schematic.

Cmoy headphone amplifier circuitMy first cmoy headphone amp! Headphone cmoy amplifier amp kit labs lucid deluxe headphonesty unveiled diy portable mcintosh gadgets geeky components key headphones forumCmoy headphone amp.

CMOY Headphone Amplifier review - The Gadgeteer
CMOY Headphone Amplifier review - The Gadgeteer

Cmoy headphone curiously

Cmoy pocket headphone amplifier (redesigned)Cmoy headphone amplifier Cmoy headphone amplifier with deluxe enclosure from akafugu corporationCmoy headphone amplifier review.

Started on cmoy headphone amp : r/diysoundAmp cmoy headphone gadgeteer tin review impressed identification workmanship easy very jacks labeled various professional even looks really they .

cMoy Headphone amplifier with deluxe enclosure from Akafugu Corporation
cMoy Headphone amplifier with deluxe enclosure from Akafugu Corporation

My First Cmoy Headphone Amp! - Instructables
My First Cmoy Headphone Amp! - Instructables

CMoy Headphone Amplifier Circuit - Xtronic
CMoy Headphone Amplifier Circuit - Xtronic

Electronic Entertainment Box: DIY Audio CMoy Headphone Amplifier
Electronic Entertainment Box: DIY Audio CMoy Headphone Amplifier

CMoy Headphone Amplifier Electronics Gadgets, Electronics Projects
CMoy Headphone Amplifier Electronics Gadgets, Electronics Projects

CMoy Headphone Amplifier Circuit - Xtronic
CMoy Headphone Amplifier Circuit - Xtronic

Headphone Amplifier Ic|Electronic Design|Schematic Circuit Power Diagram
Headphone Amplifier Ic|Electronic Design|Schematic Circuit Power Diagram